發布時間:
2020-10-20 22:19:20
瀏覽次數:
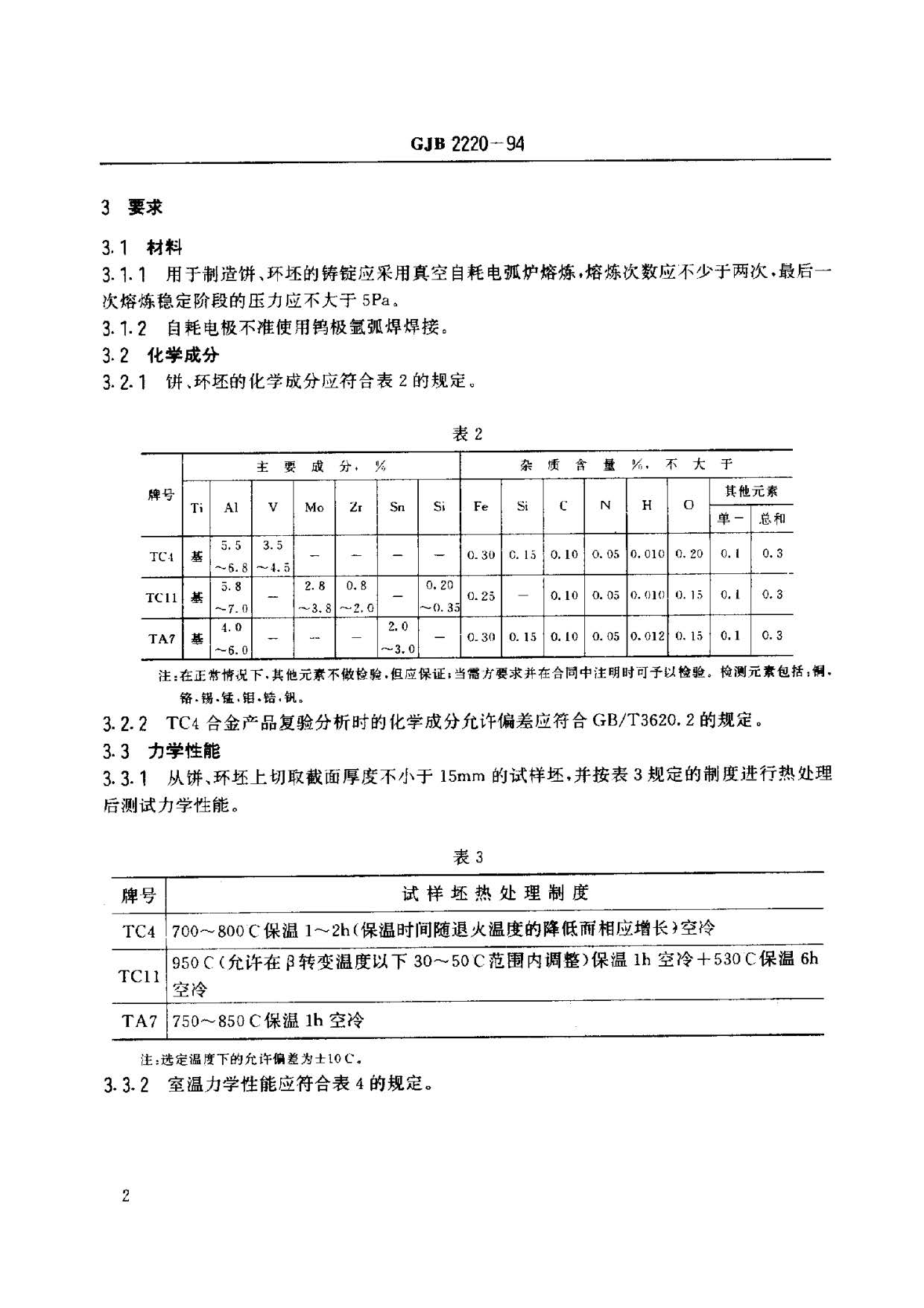
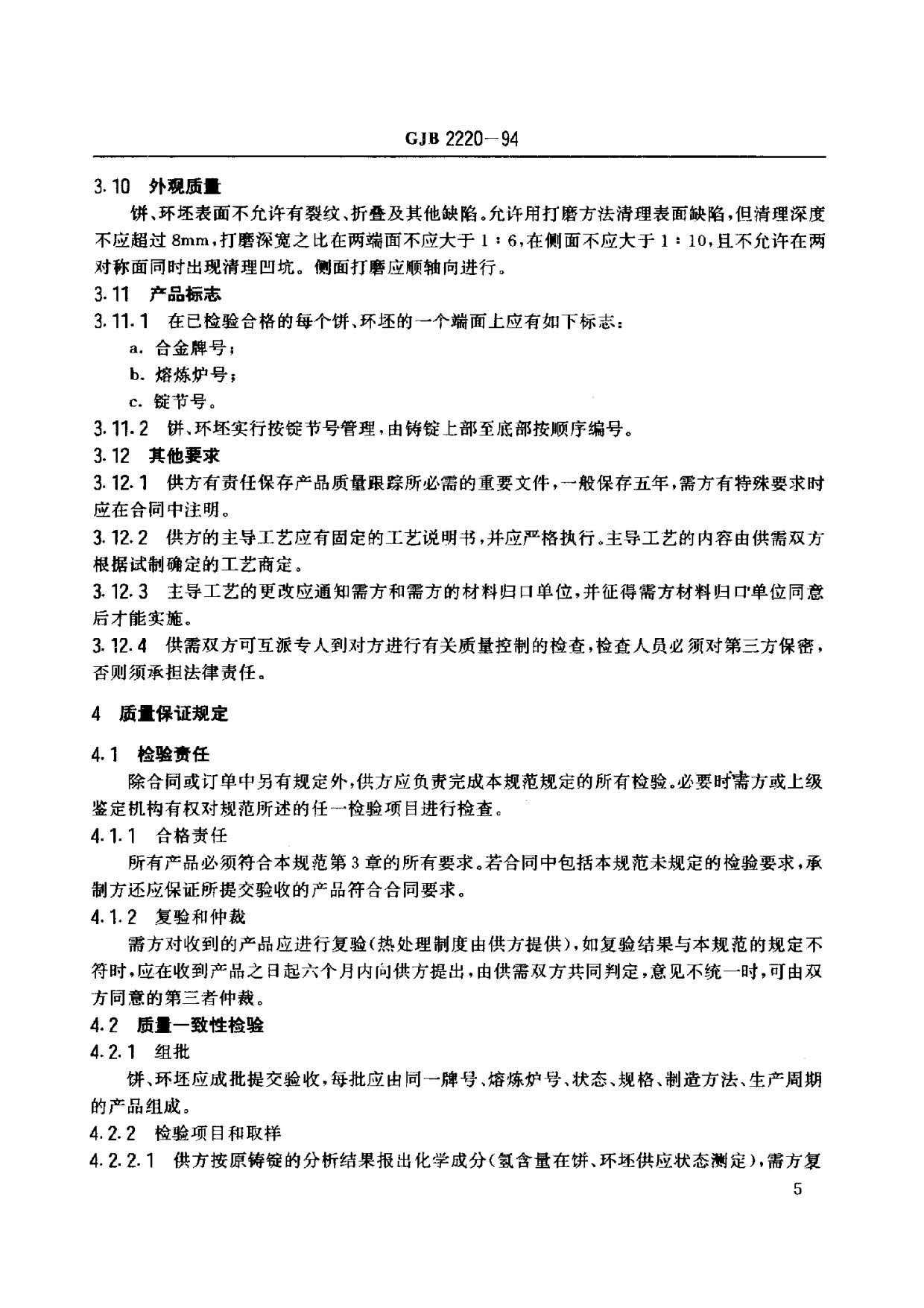
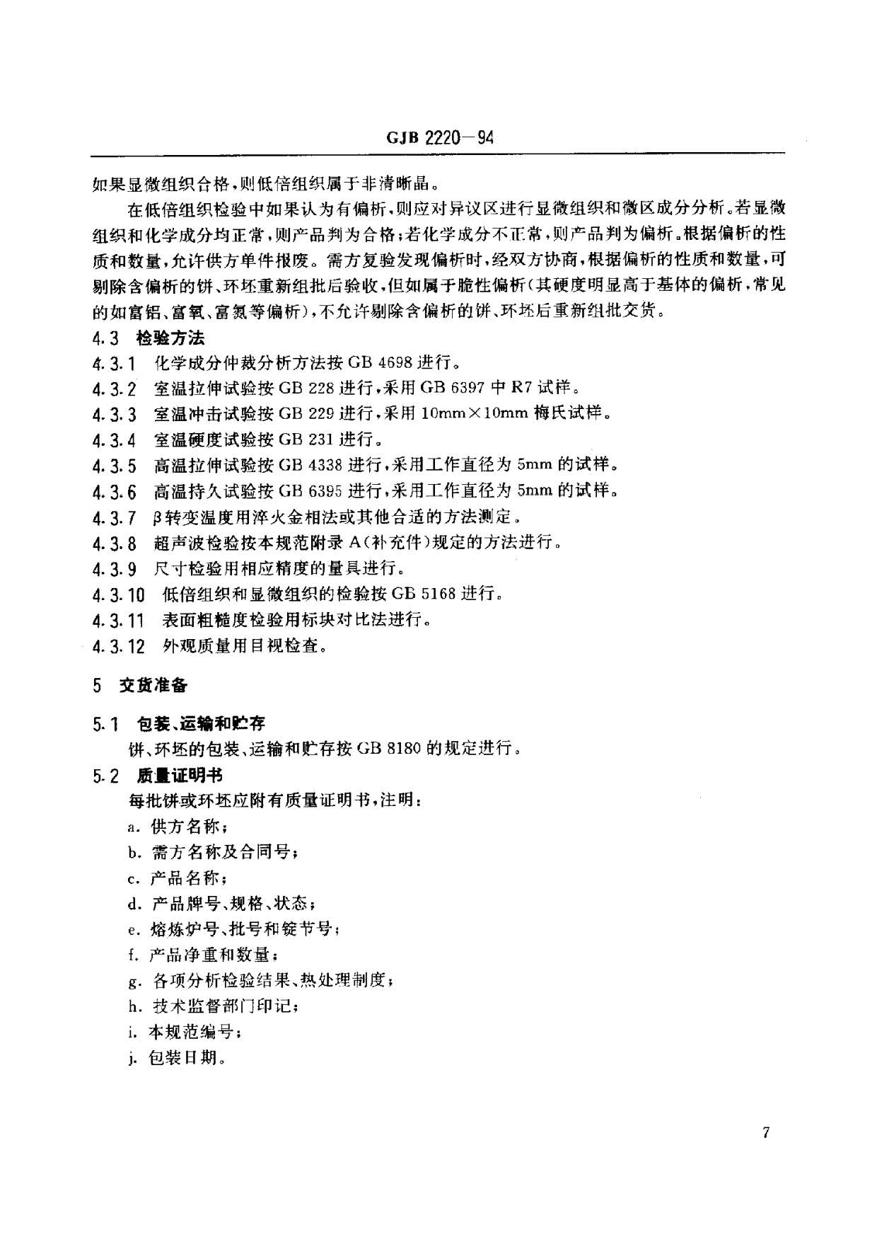
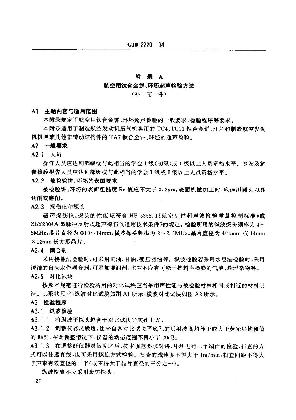
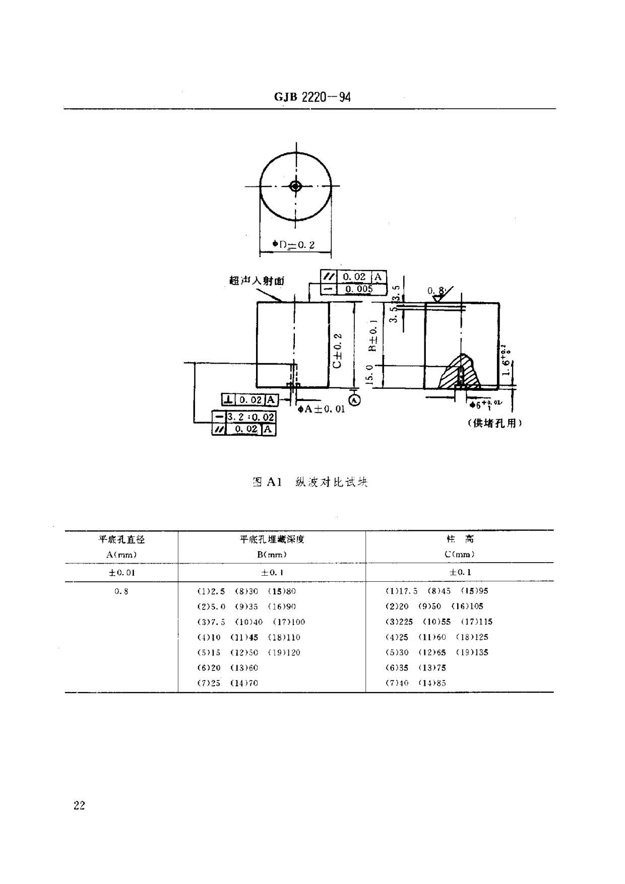
《航空發動機用鈦合金餅環坯規范國軍標 GJB2220-94》,本規范規定了鈦合金餅、環坯的要求、質量保證規定和交貨準備等。
本規范適用于熱加工的鈦合金餅、環坯。
該標準的詳細內容,利泰金屬整理如下:

























相關鏈接
- 2020-10-29 緊固件用鈦及鈦合金棒(線)材規范國軍標 GJB 2219-94
- 2020-10-02 鈦及鈦合金熔模精密鑄件國軍標規范 GJB 2896-97
- 2020-09-14 鈦及鈦合金熱處理 GJB3763A-2004

